WSIB Internship | Summer 2025
Building a gamified onboarding tool for WSIB new hires and admin controls for managing the experience.

WSIB Internship | Summer 2025
Building a gamified onboarding tool for WSIB new hires and admin controls for managing the experience.

Timeline
Summer 2025
Team
3 Product Designers
1 Product Manager
5 Developers
Responsibilities
Product Strategy
Service Design
Experience & Flow Design
Prototyping & Visual Design
About WSIB
The Workplace Safety and Insurance Board (WSIB) is Ontario’s workplace compensation board, providing services and support to over five million workers and 300,000 employers across the province.
OVERVIEW
About the Project
WSIB identified gaps in its orientation that left new hires without a consistent understanding of its mission, culture, and strategy. To address this, we designed a 45-minute immersive onboarding tool: a participant scavenger hunt web app paired with an admin platform, bridging digital and in-person touchpoints to create a holistic, engaging experience.
Scope
Our scope for the alpha release included:
Out of scope for the alpha were advanced features like real-time location tracking, authentication systems, and full content creation beyond the initial samples.
Users and their goals
Participants:
Facilitators:
Design Challenge
Orientation day at WSIB wasn’t achieving its full potential. New hires were sitting through information-heavy presentations that struggled to capture culture or create a sense of belonging, leaving new hires disengaged and facilitators juggling logistics.
Our challenge was to reimagine this experience. We needed to design more than an app, we had to craft an immersive onboarding journey that blended digital tools with the physical environment. The solution had to:
Problem Statement
How might we transform a traditional orientation into a memorable, interactive experience that reinforces culture, builds confidence, & scales seamlessly?
EXPERIENCE PLANNING
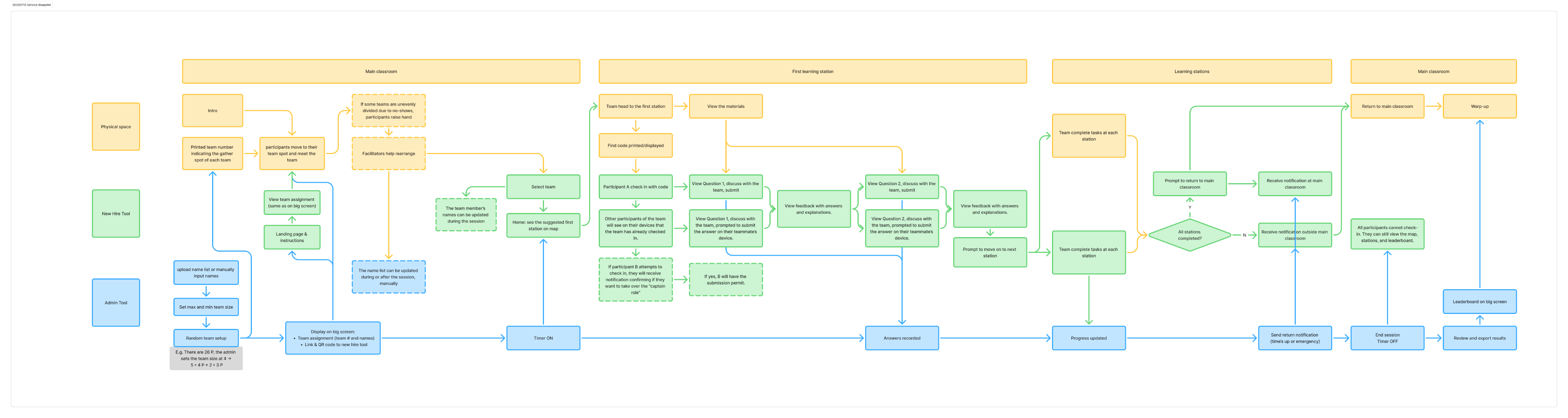
Service Blueprint
Before moving into wireframes and prototypes, we mapped out the full onboarding journey. This stage was about planning how each step would unfold, from the physical space to the digital tools, and ensuring participants, facilitators, and systems worked together in one seamless flow.

FINAL DESIGNS
After multiple iterations, design workshops, and ongoing conversations with stakeholders, we finalized the designs for the onboarding tool. The product is now wrapping up development and reflects the balance between organizational needs, user goals, and technical feasibility.
We designed two complementary experiences:
While I contributed to both sides, my primary focus was on the Admin Flow, where I shaped the overall experience, user flows, and design decisions that ensured facilitators could run sessions smoothly and confidently.
Participant Flow
Admin Flow

Orientation Overview

Station Overview

Active Orientation View
ACKNOWLEDGMENTS

I had a great time working at WSIB and was able to learn a lot across the projects I contributed to. This experience taught me so much, not only through the work itself but also through the collaboration with my fellow designers, Aliza Lallani and Dahlia Huang, and my manager, Dima Tkachuk. A big thank you to them for their support and guidance throughout this journey.
Lets connect!
Resume
WSIB Internship | Summer 2025
Building a gamified onboarding tool for WSIB new hires and admin controls for managing the experience.

Timeline
Summer 2025
Team
3 Product Designers
1 Product Manager
5 Developers
Responsibilities
Product Strategy
Service Design
Experience & Flow Design
Prototyping & Visual Design
About WSIB
The Workplace Safety and Insurance Board (WSIB) is Ontario’s workplace compensation board, providing services and support to over five million workers and 300,000 employers across the province.
OVERVIEW
About the Project
WSIB identified gaps in its orientation that left new hires without a consistent understanding of its mission, culture, and strategy. To address this, we designed a 45-minute immersive onboarding tool: a participant scavenger hunt web app paired with an admin platform, bridging digital and in-person touchpoints to create a holistic, engaging experience.
Scope
Our scope for the alpha release included:
Out of scope for the alpha were advanced features like real-time location tracking, authentication systems, and full content creation beyond the initial samples.
Users and their goals
Participants:
Facilitators:
Design Challenge
Orientation day at WSIB wasn’t achieving its full potential. New hires were sitting through information-heavy presentations that struggled to capture culture or create a sense of belonging, leaving new hires disengaged and facilitators juggling logistics.
Our challenge was to reimagine this experience. We needed to design more than an app, we had to craft an immersive onboarding journey that blended digital tools with the physical environment. The solution had to:
Problem Statement
How might we transform a traditional orientation into a memorable, interactive experience that reinforces culture, builds confidence, & scales seamlessly?
EXPERIENCE PLANNING
Service Blueprint
Before moving into wireframes and prototypes, we mapped out the full onboarding journey. This stage was about planning how each step would unfold, from the physical space to the digital tools, and ensuring participants, facilitators, and systems worked together in one seamless flow.

FINAL DESIGNS
After multiple iterations, design workshops, and ongoing conversations with stakeholders, we finalized the designs for the onboarding tool. The product is now wrapping up development and reflects the balance between organizational needs, user goals, and technical feasibility.
We designed two complementary experiences:
While I contributed to both sides, my primary focus was on the Admin Flow, where I shaped the overall experience, user flows, and design decisions that ensured facilitators could run sessions smoothly and confidently.
Participant Flow
Admin Flow

Orientation Overview

Station Overview

Active Orientation View
ACKNOWLEDGMENTS

I had a great time working at WSIB and was able to learn a lot across the projects I contributed to. This experience taught me so much, not only through the work itself but also through the collaboration with my fellow designers, Aliza Lallani and Dahlia Huang, and my manager, Dima Tkachuk. A big thank you to them for their support and guidance throughout this journey.
Lets connect!
Resume
WSIB Internship | Summer 2025
Building a gamified onboarding tool for WSIB new hires and admin controls for managing the experience.

Timeline
Summer 2025
Team
3 Product Designers
1 Product Manager
5 Developers
Responsibilities
Product Strategy
Service Design
Experience & Flow Design
Prototyping & Visual Design
About WSIB
The Workplace Safety and Insurance Board (WSIB) is Ontario’s workplace compensation board, providing services and support to over five million workers and 300,000 employers across the province.
OVERVIEW
About the Project
WSIB identified gaps in its orientation that left new hires without a consistent understanding of its mission, culture, and strategy. To address this, we designed a 45-minute immersive onboarding tool: a participant scavenger hunt web app paired with an admin platform, bridging digital and in-person touchpoints to create a holistic, engaging experience.
Scope
Our scope for the alpha release included:
Out of scope for the alpha were advanced features like real-time location tracking, authentication systems, and full content creation beyond the initial samples.
Users and their goals
Participants:
Facilitators:
Design Challenge
Orientation day at WSIB wasn’t achieving its full potential. New hires were sitting through information-heavy presentations that struggled to capture culture or create a sense of belonging, leaving new hires disengaged and facilitators juggling logistics.
Our challenge was to reimagine this experience. We needed to design more than an app, we had to craft an immersive onboarding journey that blended digital tools with the physical environment. The solution had to:
Problem Statement
How might we transform a traditional orientation into a memorable, interactive experience that reinforces culture, builds confidence, & scales seamlessly?
EXPERIENCE PLANNING
Service Blueprint
Before moving into wireframes and prototypes, we mapped out the full onboarding journey. This stage was about planning how each step would unfold, from the physical space to the digital tools, and ensuring participants, facilitators, and systems worked together in one seamless flow.

FINAL DESIGNS
After multiple iterations, design workshops, and ongoing conversations with stakeholders, we finalized the designs for the onboarding tool. The product is now wrapping up development and reflects the balance between organizational needs, user goals, and technical feasibility.
We designed two complementary experiences:
While I contributed to both sides, my primary focus was on the Admin Flow, where I shaped the overall experience, user flows, and design decisions that ensured facilitators could run sessions smoothly and confidently.
Participant Flow
Admin Flow

Orientation Overview

Station Overview

Active Orientation View
ACKNOWLEDGMENTS

I had a great time working at WSIB and was able to learn a lot across the projects I contributed to. This experience taught me so much, not only through the work itself but also through the collaboration with my fellow designers, Aliza Lallani and Dahlia Huang, and my manager, Dima Tkachuk. A big thank you to them for their support and guidance throughout this journey.
Lets connect!
Resume